进展丨清华大学报道:基因修饰联合3D微载体递送增强干细胞疗法改善糖尿病疗效
前言 全世界目前有超过四亿的二型糖尿病(T2DM)患者,仅在2019年因为糖尿病及其并发症而死亡的人数高达420万。T2DM已成为威胁人类生命健康最为严重的慢性病之一。 其主要临床表现为胰岛素抵抗、胰岛功能耗竭。 传统T2DM治疗药物依然难以使部分患者血糖恢复正常,并且有造成低血糖、腹泻、恶心、呕吐等多种不良反应的可能性。 近年来,以间充质干细胞(MSCs)为代表的干细胞疗法为治疗糖尿病提供了新的手段和希望。然而,糖尿病患者体内高血糖所产生的微环境压力显著抑制了干细胞MSCs在体内的存活时间从而最终影响其治疗效果。 编辑搜图
编辑搜图
 编辑搜图
编辑搜图
为了增强MSCs针对T2DM的疗效,清华大学杜亚楠研究团队利用慢病毒感染体系对人脂肪来源的MSCs进行Exendin-4的基因修饰(MSC-Ex4),Exendin-4是胰高血糖素样肽-1受体激动剂(GLP-1RAs)家族中的一员,已经在临床上批准用于治疗T2DM。
然而Exendin-4作为只有39个氨基酸的多肽,极易被肾脏清除,在体内半衰期只有半天。
本研究中,研究人员发现注射MSC-Ex-4小鼠体内Exendin-4浓度达峰时间可显著延长,实现了Exendin-4的长效释放。并且由于MSC内源表达Extendin-4的受体GLP-1R,因此MSC-Ex-4可通过自分泌效应增强自身在糖尿病高糖环境下的存活和疗效,同时其分泌的其他活性因子可通过内分泌作用保护胰腺β细胞,并通过旁分泌作用改善肝细胞胰岛素敏感性,减少肝细胞脂质积累(图1)。
 编辑搜图
编辑搜图
图1. MSC-Ex-4的构建示意图,对胰腺和肝脏细胞的潜在作用机制和对T2DM的治疗策略。
(A)通过慢病毒转导系统构建Exendin-4基因工程MSCs (MSC-Ex-4),在不断释放Exendin-4的同时可对APOM、IGFBP2等蛋白因子分泌进行调节。其中,MSC-Ex-4分泌的Exendin-4可通过自分泌与自身的GLP-1R相互作用延长其在高糖应激下的抗逆能力。同时MSC-Ex-4分泌的其他活性因子可通过内分泌作用保护胰腺β细胞,通过旁分泌作用改善肝细胞胰岛素敏感性,减少肝细胞脂质积累。
(B)多次系统性注射可以显著改善二型糖尿病症状。通过注射3D明胶微支架辅助MSC-Ex-4作为细胞包封和给药载体,单次局部给药可实现长效治疗效果。
MSC-Ex-4在模拟T2DM高糖环境的体外模型中表现出良好的抗逆能力。
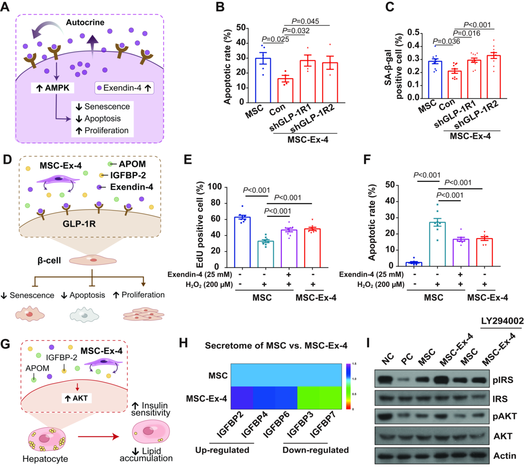
进一步研究证实,这种能力得益于MSC-Ex-4自分泌的Exenidn-4配体结合了自身表达的GLP-1R受体并激活下游的AMPK信号通路,从而促进了细胞增殖,并且显著增强了抗凋亡及抵抗衰老能力。
与此同时,MSC-Ex-4分泌的Exendin-4可促进胰岛β细胞增殖,抑制其衰老和凋亡。进一步,通过对MSC-Ex-4的转录组和分泌组学进行分析,发现其分泌的大量生物活性因子(如IGFBP2、APOM等)也可通过旁分泌作用激活肝脏细胞PI3K-AKT信号通路从而改善肝脏胰岛素敏感性并减少脂质积累(图2)。
 编辑搜图
编辑搜图
图2. MSC-Ex-4在高糖环境下抗凋亡和抗衰老能力增强,细胞内AMPK信号通路被激活(A-C)。
同时MSC-Ex-4可促进胰岛细胞增殖和抑制凋亡(D-F),并通过分泌因子激活肝脏细胞PI3K-AKT信号通路(G-I)。
在高脂饮食诱导的小鼠T2DM模型中,通过追踪尾静脉注射后的MSCs,发现MSC-Ex-4在注射一周后的存活数量相较于未修饰对照组提高了40%。
在一个月治疗后,小鼠的葡萄糖耐量和胰岛素敏感性都具有明显改善,代谢活动能力显著增强。并且高脂饮食所导致的脂肪肝病征也明显缓解。
通过对肝脏转录组测序分析,肝脏中糖脂代谢相关通路上调。而进一步研究人员从蛋白水平上验证了AKT信号通路被激活,显示该体内存活率的提高和MSC-Ex-4内分泌和旁分泌的双重作用相关(图3)。
 编辑搜图
编辑搜图
图3. MSC-Ex-4系统性注射治疗示意图(A)。
MSC-Ex-4注射一周后在体存活数量增加(B),
同时Exendin-4达峰时间显著延长(C)。
小鼠代谢表型显著改善(D-G)。
最后,研究团队利用3D多孔明胶微支架(微载体)对MSC-Ex-4细胞进行包裹和体内递送。
该多孔微载体相关技术为课题组前期开发,可作为干细胞生长的微环境(microniche) 辅助高效干细胞治疗, 并且由北京华龛生物科技有限公司进行了转化和商品化, 相关明胶微载体产品分别获批中国药监局首款细胞用药用辅料资质和美国FDA首款细胞用DMF药用辅料资质,在此明胶微载体的辅助下,单剂量皮下注射可进一步延长MSC-Ex-4在体内的存活时间至一个月。
而血清胰岛素、甘油三酯(TGs)水平以及葡萄糖耐量等指标也显示该微载体作为细胞药剂可增强MSC-Ex-4治疗效果达两个月以上。
这些发现为MSC-Ex-4和明胶微载体联用改善包括糖尿病和代谢相关脂肪性肝病(MAFLD)在内的代谢功能障碍疾病以及其他相关并发症(如糖尿病足,糖尿病严重下肢缺血等)提供了新的策略和方法(图4)。
 编辑搜图
编辑搜图
图4. MSC-Ex-4联合3D明胶微支架局部注射治疗示意图(A)。3D明胶微支架辅助递送可延长MSC-Ex-4存活时间至一个月(B),治疗效果至两个月以上(D-E)。
					推荐
					
				
				- 
				    	  
- 
				    	  QQ空间 
- 
				    	  新浪微博 
- 
				    	  人人网 
- 
				    	  豆瓣 

 
					    	